Development means the carrying out of building, engineering, mining or other operations in, on, over or under land, or the making of any material change in the use of any buildings or other land (TCPA). Permission is required for any of the following.
- Erection of Building
- Demolition of building
- Make additions /alterations and repairs
- Renovation
- Temporary Buildings & Farm House
- Change of use of Building from one use class to another e.g. Residential to commercial
An application of such nature could take approximately four (4) weeks (for residential single family buildings), while all other applications will take approximately 90 working days.
The following guidelines will assists:
Requirements for Applying
- Completed Application Form with prescribed fee.
- Certificate of Tax Payment
- Location Map @ a scale of 1: 12 500
- Surveyor’s Report
- Detailed construction drawings for proposed development including: Site Plan (showing building layout and footprint; access and exit), Elevation, section, electrical, sewage, roof etc. (Where property adjoins main road two additional sets of plans are required)
- Proof of Ownership : Certified Copy of Registered Title, Certified Copy of Will * Certified Copy of Sales Agreement, Certified Copy of Deed of Gift / Conveyance*; If you are not the owner of the land, a Letter of Authorization from the owner, stamped and signed by a Justice of the Peace or a Notary Public, should be presented to conduct business with Council. Other documents may be required to conduct a complete review of the application
Await approval from Municipal Corporation before commencing any work!!!
Development Breaches and Penalties
Anyone who is found to be building without a permit may be issued a Stop Notice and an Enforcement Notice requesting IMMEDIATE CESSATION OF WORKS until the plan is submitted, approved and a permit is issued. Under the TCPA, if an individual fail to obey the notices a fine up to One Million Dollars can be imposed and thereafter a fine of $5,000.00 per day if the development continues. Under the New International Building Code individual will be subjected to a fine not less than $250,000.
If a building is found to be in breach and the developer has subsequently submitted the plans, the individual will also be penalised .
Refusal of Application
If your application has been refused, the Municipal Corporation is required to write a notification letter to you stating the reason (s) for refusal and guide you as to the process that you can take to appeal this decision.
Approval of Application
You are required to:
- Pick up your approvals. If you are not the owner, s/he must give you a Letter of Authorization, stamped and signed by a Justice of the Peace or a Notary Public
- Commence construction within six (6) months of the issuance of the permit or it shall lapse.
- Contact the appropriate departments to carry out the inspections during the course of construction.
- Keep a copy of the plans and permits on site.
Validity of Permit Granted
Building Permits are only valid for 6 months after the date of issuance. If you do not intent to build within the initial 6 months after approval has been issued; take the plans back to the Council and get them REVALIDATED; the fee is calculated as follows: 10% of the original building fee
N.B. You can only revalidate a permit four times (2 years), For temporary buildings, the permit is to be renewed annually.
Criteria for Construction Drawings
Building Plans: All residential and commercial construction drawings are to be drawn to a minimum scale of 1:100 . All details must be drawn to a minimum of 1:25. The following criteria are required:
Should include all trees on the property
- Floor plans-if proposed work is an alteration, renovation or an extension. The entire floor layout is required; the existing as well as proposed floor plans are to be provided.
- Foundation plan -show all structural members including stiffeners, column pad footings etc.
- Sections-a minimum of 2 (1 longitudinal & 1 cross-sectional) sections through a critical part of the building depicting interior details and showing ground and finish floor levels. (Sloping sites 3 sections)
- Elevations-label all exterior finishes (Walls, roof material), highlighting ground levels both existing and final. Minimum of 2 elevations for new development, alterations or extensions.
- Structural Details-this must include footing, lintel, belt beams, stiffeners, staircase plan (reinforce and section), roof vent detail etc.
- Roof plan-showing all structural members (sizes, spacing, types, roof pitch, drainage etc.)
- Drainage Details -this must include grease trap, trap gully basin, septic tank, absorption pit, tile field, manhole etc.
- Electrical Plan , Drainage Plan and legend
- Surface/storm water drainage plans—showing direction of flow, containment and final disposal.
- Site Plans: Site plan must be drawn to a minimum scale of 1: 500 (depending on the size of the site). The following information is required to be shown:
- Define on site plan all survey pegs to the lot (s) involved. Show and calculate all areas of impermeable site coverage showing all tress over 6m in height and/or 150mm girth.
- The length and bearing of all boundaries.
- The existing site sanitary and storm water drainage and the proposed method of sanitary and storm water drainage to be shown.
- Permanent site datum, finished levels of ground and floors related to datum boundary levels sufficient to check height to boundary.
- Existing land contours at a maximum of 3m increments.
- Any existing or proposed buildings to be clearly defined and dimensioned from boundaries and other buildings.
- Plumbing layout and position of sanitary drains, septic tanks, soak away pit, tile field etc. to be shown on site. Distances to boundaries to be stated.
- Provide details of vehicular access and where applicable car parking spaces and vehicular maneuvering on the property. Dimensions must be shown for parking spaces.
- The north point
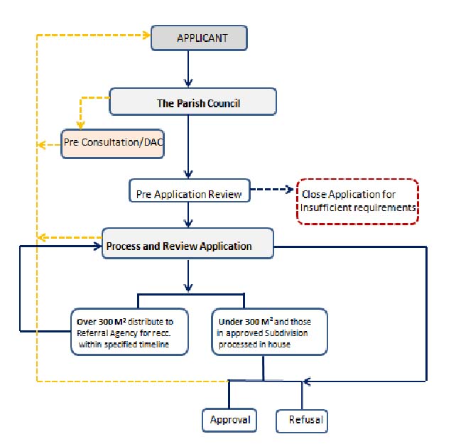
Simplified Flow Chart Of Building Process

Critical referral agencies include National Works Agency (NWA) and National Environment and Planning Agency (NEPA). For complex development whether greater than or less than 300 M² additional referral agencies may be required to comment including but not limited to Fire Brigade, the National Water Commission (NWC), Ministry of Health (Environmental Health Unit), Geological Survey Division, Ministry of Agriculture (Rural Physical Planning Division), ODPEM & Jamaica Bauxite Institute.
Please be advised that applications can be tracked online from Parish Council’s website via AMANDA . For further information on building permits and other matters in relation to the Building Processes within the Parish Council, please consult the Planning or Roads and Works Departments.
Location Map: (at a scale of 1: 12 500); showing definable and easily recognizable land marks, together with necessary data e.g. distance from nearest mile post, road intersection, bridge, church etc.
Structural Calculations: (9 copies); commercial, industrial and residential (3 storey and multi-family) will require structural drawings stamped / sealed by a Registered Engineer.
Who should design plans
It is required that all buildings be designed to Jamaica Building Code standards. Buildings > 300m² must be designed and stamped by registered professionals (Architects / Engineers). Buildings < 300m² can be designed by other skilled professionals (Draughtsman). However, buildings that are considered to be complex structures and or requiring complex services whether < or > 300m² should be designed by registered professionals.
Standards to adhere to
Building Setback - Buildings should be setback from lot boundaries so as to afford space for maintenance, to create privacy and to allow sufficient space for natural light and air to penetrate all windows and to provide useful outdoor living and amenity space. (see Development & Investment Manual or other regulatory documents). This shall be 1.5m for single storey and 3.0m for two storey.
Density – Single Family; urban & sub urban not less than 560 sq. M lots with central sewage system connection and 1012.75 sq. M in rural area.
Multi Family development maximum density allowed is 30 habitable rooms per acre. (see Development & Investment Manual)
Amenity Area - Space set aside for recreational and landscaping purposes include swimming pools, communal lounges etc.
- Single Family detached: all new housing development in excess of 10 lots usable land must be reserved at a minimum rate of 1 hectare to every 100 dwelling unit.
- Multi Family: the minimum common amenity area for each unit should be provided at: Studio Unit — 15 sq. M, One bedroom unit — 30 sq. M, Two or more bedroom unit — 60 sq. M (St. Ann Dev. Order) All Commercial and Institutional development must provide Parking areas, public sanitary convenience and solid waste disposal area.
Physically Disabled - Ramps, rails and other amenities shall be provided for the disabled which should include disable friendly public sanitary convenience and parking. Parking should be a minimum of 5.48 x 3.95 in size. Public Buildings should have provisions which allow ease of access by persons in wheel chairs. (International Building Code, 2006)
NB. The Planning Authorities will examine the plans for new public facilities to ensure that adequate provisions have been made for physically disabled individuals.
Water and Sewage - Provision of potable water and sewage facilities should be to the satisfaction of the Environmental Health Unit (Ministry of Health) and the National Water Commission respectively.
Drainage - Surface drainage/storm water runoff should be to the satisfaction of the National Works Agency and St. Ann Municipal Corporation.
